½ðɳjs3833

EN
ÐÂÎÅÖÐÐÄ

¹«¸æ | ½ðɳjs3833¸´·½¾ÛÒÒ¶þ´¼£¨3350£©µç½âÖÊÉ¢»ñÅúÉÏÊÐ

·¢²¼Ê±¼ä : 2025-12-02

 

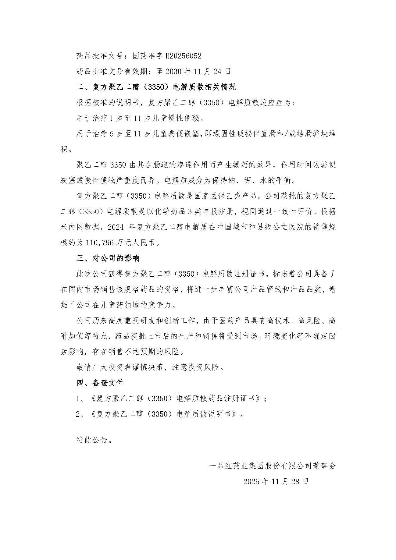
½üÈÕ£¬£¬£¬£¬£¬£¬½ðɳjs3833Ò©Òµ¼¯ÍŹɷÝÓÐÏÞ¹«Ë¾ÊÕµ½¹ú¼ÒÒ©Æ·¼à¶½¹ÜÀí¾ÖºË׼ǩ·¢µÄ¹ØÓÚ¸´·½¾ÛÒÒ¶þ´¼£¨3350£©µç½âÖÊÉ¢µÄ¡¶Ò©Æ·×¢²áÖ¤Êé¡·¡£¡£¡£¡£¡£¡£ ¡£¡£¸´·½¾ÛÒÒ¶þ´¼£¨3350£©µç½âÖÊÉ¢Êǹú¼ÒÒ½±£ÒÒÀà²úÆ·¡£¡£¡£¡£¡£¡£ ¡£¡£¹«Ë¾»ñÅúµÄ¸´·½¾ÛÒÒ¶þ´¼£¨3350£©µç½âÖÊÉ¢ÊÇÒÔ»¯Ñ§Ò©Æ·3ÀàÉ걨ע²á£¬£¬£¬£¬£¬£¬ÊÓͬͨ¹ýÒ»ÖÂÐÔÆÀ¼Û¡£¡£¡£¡£¡£¡£ ¡£¡£

 

¸ù¾Ý¡¶½ðɳjs3833Ò©Òµ¼¯ÍŹɷÝÓÐÏÞ¹«Ë¾¹ØÓÚÈ«×Ê×Ó¹«Ë¾»ñµÃ¸´·½¾ÛÒÒ¶þ´¼£¨3350£©µç½âÖÊÉ¢×¢²áÖ¤ÊéµÄ¹«¸æ¡·£¨¹«¸æ±àºÅ£º2025-082£©£¬£¬£¬£¬£¬£¬ÏÖÓèÒÔ¹«¸æ¡£¡£¡£¡£¡£¡£ ¡£¡£

Ïà¹ØÐÂÎÅ

2025-12-16

½ðɳjs3833¼¯ÍŲιɹ«Ë¾ÓëÈðµäSobi¹«Ë¾Äâ´ï³É²¢¹ºÐ­Ò飬£¬£¬£¬£¬£¬ë®²´ÌæÅµÀ×(AR882)Í´·çÊ¯Í»ÆÆÐÔÁÆ·¨±¸ÊܹØ×¢

2025-12-16

½ðɳjs3833ÜËÏãÇå½â¿Ú·þÒº»ñÅúÊ×¼ÒÖÐÒ©¶þ¼¶± £» £»£»£»£»£»£»¤Æ·ÖÖ£¬£¬£¬£¬£¬£¬¶ùͯÖÐÒ©´´ÐÂÔÙÌí¹ú¼Ò¼¶ÈÏ¿É

2025-12-12

ÇéůÉçÇø£¡½ðɳjs3833¼¯ÍÅÏò42¸öÉçÇø´ÈÉÆ»ù½ð¾èÔùÁ½ÍòÓàºÐÒ©Æ·

Á˽â¸ü¶à
¡¾ÍøÕ¾µØÍ¼¡¿¡¾sitemap¡¿